锂电池回收后怎么处理?
随着新能源汽车、智能手机等设备的发展,锂电池的使用量迅速增长,而报废锂电池也随之增加。锂电池中含有重金属和有机物等有害物质,如果回收后不妥善处理,会对环境和人类造成严重影响。那么,废旧锂电池回收后要怎么处理呢?
锂电池破碎分离设备
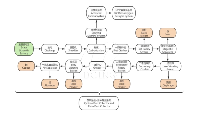
废旧锂电池回收处理的过程主要包括放电、拆解、破碎、分选等步骤。首先,废旧锂电池需要进行放电处理,以确保电池内部不带电,避免在处理过程中发生安全事故。放电后,电池的外壳需要进行拆解,取出内部的电芯。接着,电芯会经过破碎处理,将其中的正负极材料、隔膜、金属外壳等组分分离出来。这些组分经过进一步的分选和处理,得到可回收利用的材料。
为了实现废旧锂电池的高效、环保回收处理,需要采用锂电池破碎分离设备。这种设备配有环保破碎装置、智能负压系统、远程操作系统、安全监测保护装置和环保系统,能够实现废旧锂电池的无害化和资源化回收处理。
锂电池回收处理流程
在环保破碎装置方面,该设备采用了多重破碎技术,能够将锂电池电芯迅速破碎成较小的颗粒,同时保证破碎过程中的安全性。智能负压系统则能够有效地控制设备内部的粉尘和气体排放,避免对环境和操作人员的危害。远程操作系统使得操作人员可以在远离设备的地方进行监控和操作,提高了操作的安全性和便利性。安全监测保护装置则能够实时监测设备的工作状态,一旦发现异常情况,就会立即停机并发出警报,确保设备的安全运行。
除了以上提到的设备和技术外,废旧锂电池回收处理还需要配备专业的分选设备。这些设备能够根据材料的物理和化学性质,将破碎后的锂电池组分进行分离和分类。例如,通过磁力分选可以将金属外壳和正负极材料中的铁、镍等金属分离出来;通过风选可以将较轻的隔膜和正负极材料中的碳粉、铝粉等分离出来。这些分离出来的材料可以进一步加工和处理,得到可回收利用的产品。
锂电池处理后产物
废旧锂离子电池破碎分离设备是一种能够实现不同型号锂离子电池破解回收的设备。这种设备采用了优良的破碎和分选技术,能够实现对废旧锂电池的高效、环保回收处理。同时,该设备还配备了智能控制系统和环保系统,能够实现自动化控制和环保处理,提高了处理效率和环保水平。
综上所述,通过采用锂电池破碎分离设备,可以实现对废旧锂电池的高效、环保回收处理,得到可回收利用的产品,减少对环境和人类健康的影响。未来,随着锂电池使用量的不断增长,废旧锂电池回收处理技术将会得到更广泛的应用和推广。
- 2025年炼油行业前景分析:炼油行业销售端政策持续规范 2025-08-26
- 2024新型废轮胎连续热解设备工艺新升级及3D视频展示 2024-08-21
- 2023上海国际环保展:河南东盈环资将携固废危废热裂解环保处理方案闪耀亮相! 2023-06-02
- 10吨的轮胎炼油设备要多少钱一台? 2023-03-21
- 30万吨轮胎炼油厂需投资多少钱? 2022-06-07
- 恭喜!广东客户订购一台废旧橡胶炼油设备! 2022-05-16







